
添加微信好友, 获取更多信息
复制微信号
衢州那就错啦!
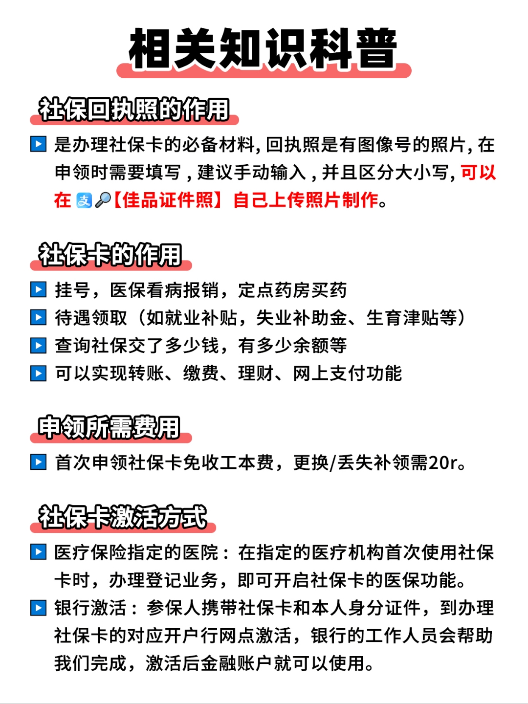
衢州 彭女士的同事病故医保卡提取现金方法2023最新了医保卡提取现金方法2023最新,近日她陪同同事妻子杨女士办理社保卡的销户手续。到银行进行资金清算的时候被告知,同事社保卡中医保个人账户的钱能够取出,但金融账户中10多万元的异地就医零星报销款不能取出,原因是金融账户没有激活。
衢州 最终金融账户的钱要么只能按遗产方式处理,从云南赶到广州的杨女士只能选择把三位法定继承人叫到银行现场办理,要么通过公证委托一位继承人办理取现。不论选择哪种方式,杨女士还是得回云南一趟。
“不是因为这次办事,我也不知道原来社保卡里还有一个金融账户。”彭女士感慨,平常只是把社保卡当成了医保卡使用,以为看病才会用到,没想到上面还有金融账户,而且需要激活才能提现、转账。
所以医保卡里的金融账户
衢州大家都听说过吗?
啥是社保卡的金融账户
人力资源和社会保障部近日发布“互联网+人社”2020行动计划,明确社保卡将加载支付功能,支持各类缴费和待遇享受应用。对于该功能,可能不少人都没听过。
衢州 加载金融功能后的社会保障卡,具有身份凭证、信息记录、自助查询、业务办理等社会保障卡基本功能的同时,可作为银行卡使用,具有现金存取、转账、消费等金融服务。但这个金融账户必须到银行柜台激活才能提现、转账、消费。
金融账户咋激活?
激活金融账户手续并不繁琐。只需带着社保卡和有效身份证件原件,到社保卡面所示银行办理激活手续即可,激活时需要提供本人或联系人的手机号码,同时设置金融账户的交易密码和查询密码。
衢州 值得注意的是,社保卡中,医保个人账户和金融账户的密码可分开设置;此外,社保卡还有一个“自助服务密码”,主要是用在社保卡自助服务终端上查询个人资料,这个密码可以设置,也可以不设置,不影响卡的使用。
医保报销能发到指定银行账户吗?
按规定参保人报销的零星医疗费原则上应拨付至参保人社会医疗保险凭证账户,即社保卡的金融账户。特殊情况下可更改拨付账户。
衢州 社保卡激活金融账户后作用大
衢州 ①可当身份证使用
社保卡可当身份证使用,这是其身份凭证功能。加载金融功能后的社会保障卡,作为持卡人享有人力资源和社会保障服务权益的电子凭证,具有身份凭证、信息记录、自助查询、业务办理等社会保障卡基本功能。
②可当银行卡使用
目前的社保卡是一卡两个账户,分为医保个人账户和金融账户。相当于一卡两用,既是一张社会保障卡,也是一张银行借记卡,具有现金存取、转账、消费金融等服务,使用更加方便。由于采用了芯片技术,新社保卡的安全性也更强。只是,只限在境内使用,目前暂不支持贷记功能,但是省内跨行取现免费。
③缴纳领取养老金
衢州 社会保障卡加载金融功能后,人社部门积极推动其在社会保险费缴纳、待遇领取等业务环节的应用,逐步将涉及个人缴费、支付的各项业务,包括社会保险费的缴纳、养老金、失业保险金等待遇的领取以及医疗费用即时结算后的费用支付等。
④办理出国业务
衢州 社保卡除了就医等基本功能,还能申请出国。据相关部门介绍,政务类应用事项也会纳入,涉及人社、民政、公安、卫生、公积金等应用事项,具体包括就业、社会保险公共业务、出入境申请预约等。
衢州⑤申领各种保险金
衢州 当下,有关机构将养老金、失业保险金、生育津贴、工伤抚恤金等各项社会保险待遇直接打入社保卡金融区资金账户,参保人员是能够到对应的银行网点支取、转账或直接进行购物消费的哦!
衢州⑥办理各种人力资源业务
求职登记、就业登记、失业登记、申请劳动能力鉴定、申请执业资格鉴定,以及参加政府经费补贴的职业培训项目,这些事情千万别忽视了。
⑦查询公积金、还房贷
衢州 拿着社保卡,可在相应银行营业网点自助终端上查询个人参保缴费信息、医保账户余额,还可以通过输入卡号在网站上查询持卡人的个人权益记录和个人住房公积金。
衢州⑧定点买药刷卡
衢州 不是只有生大病、动手术才会用到社保卡,平时感冒、发烧、上火、胃痛等小病,都可使用社保卡,到指定可用社保卡的药店购买处方药和非处方药。
衢州⑨支付宝在线刷卡付医药费
衢州 这个功能很多人都容易忽略,只需打开支付宝app界面,点击城市服务-电子社保卡-添加社保卡,再打开智慧医院,挂号、预约取号、缴费……所有一切都能轻松实现。
衢州⑩刷卡消费、代发工资
你是不是很头疼每换一家单位,就得重新办理一张工资卡,手里六七张卡想想也是醉了。现在有些企业就学聪明了,直接把工资发到社保卡的金融账户里,省去了多卡的麻烦。
衢州?签约社区门诊
衢州 社保卡签约社区门诊可享受门诊待遇在有些城市,本着就近方便的原则,持卡人与社区卫生服务中心“签约”,签约后可享受医保门诊统筹待遇。
衢州?医保卡的报销比例
衢州 如何查询社保卡内信息?
①拨打社保咨询服务电话:12333
衢州②在社保卡服务点查询
③通过二级定点医疗机构的自助终端机自助查询
衢州④登陆社保卡服务网站
衢州直接关系到我们腰包的大事,
可千万不要小看这张社保卡,
衢州这么大的作用,
衢州只当成医保卡使用太浪费了,
激活金融账户,用对社保卡,
可能会给你省下一大笔钱!
衢州这样的好事,你还藏着掖着?
赶快告诉亲戚朋友吧~
来源:人民日报、腾讯
▍部分信息来源网络,如有侵权,请联系责编删除
挂钩,一一分钱
衢州




